About Us
Our vision is to create homes for living and communities for life. As a not-for-profit provider of social housing, we are committed to enhancing the quality of life for our residents and fostering vibrant communities across Buckinghamshire, Oxfordshire, Bedfordshire, Hertfordshire, Berkshire, and Northamptonshire.

We manage nearly 9,500 homes, reinvesting our income back into our social purpose. Our mission is to support residents and neighbourhoods by maintaining high-quality homes, building new ones, and creating thriving communities where people want to live. Our 20,000 residents are at the heart of everything we do. We strive to provide safe and fulfilling environments that are shaped by the needs and feedback of our community.
Our Values
In order to uphold our vision, our values direct the way we expect people to approach everything we do at Fairhive. This means that we will strive to be:

Our Future
We launched our Corporate Strategy in the summer of 2025. It sets out our ambitious plans for the next five years. It builds on what we delivered over the last five years, continuing the momentum of growth, excellent services delivered for our residents, our work with the local community and how we make sure our homes are safe and well-maintained. You can read our strategy in full here.
Our Residents
We are proud adopters of the Together with Tenants (TwT) Charter, which commits us to six key principles that strengthen our relationship with residents. Our goal is to ensure homes are of good quality, well-maintained, and supported by inclusive and accessible services. We continually invest in new technologies to improve customer service, making it easier for residents to get in touch or report repairs.
Through our Welfare Help & Advice, we aim to enable social inclusion, reduce poverty, and protect vulnerable residents. We also work in partnership with residents to scrutinise our services and involve them in decision-making processes, ensuring their voices are heard.

New and Existing Homes
We are committed to tackling the housing crisis by developing new affordable homes for rent and homeownership, pledging to increase our supply by at least 500 homes over the next five years. Our focus on improving the environmental sustainability and energy efficiency of homes benefits both the environment and our residents. Despite the challenges in affordable housing delivery, we remain focused on improving our existing assets and building new homes to maximise our impact.
Our Employees
With nearly 340 employees dedicated to the benefit of residents and communities, we continue to build an organisation with a strong positive culture where employees are engaged, valued and passionate about what they do. We will bring people together using new technologies to maximise flexibility and reduce constraints, enabling us to improve our service delivery to our residents and communities.
Strategy 2025-2030 Stock Location
Below shows the location of existing centres of Fairhive stock (Operating Areas), larger concentrations of existing stock, and key new build locations. The map does not show all Fairhive stock or new build schemes, just larger concentrations and key expansion areas.

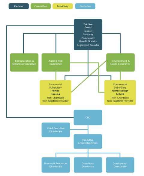
Governance Structure
Below is an organisation chart showing Fairhive’s governance and executive structure.

You can find out more about us by reading the publications below: